欢迎访问
《中关村智能科技发展促进会》
联系我们
关于我们
首 页
关于本会
本会简介
本会章程
组织架构
领导团队
部门职能
分支机构
入会指南
联系我们
新闻中心
时政新闻
本会要闻
通知公告
活动预告
财政资金专项计划
建党强会
党建强会
专题教育
标准化建设
标准化政策
标准立项
标准发布
标准会议
推广应用
教育培训
对接交流
需求发布
本会资源
产业园
技术
专家
产业
智库
高校
媒体
科技创新
需求发布
成果展示
财政资金专项计划
会员名录
专家智库
当前位置:
首页
新闻中心
时政新闻
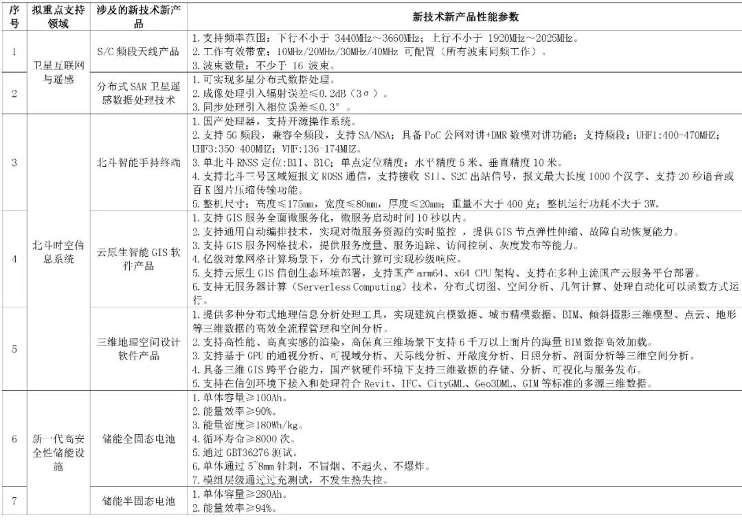
北京:新基建领域新技术新产品(含数字经济标杆技术)清单(第二批)
各有关单位:
为落实《关于促进本市新型基础设施投资中新技术新产品推广应用的若干措施》(京经信发〔2022〕51号),经前期研究、专家论证、向社会公开征集意见等,我局编制形成了《新基建领域新技术新产品(含数字经济标杆技术)清单(第二批)》,现予发布。鼓励在新基建项目建设中推广应用符合清单性能参数的新技术新产品,通过高精尖资金对符合要求的项目予以支持。
特此通知。
附件:新基建领域新技术新产品(含数字经济标杆技术)清单(第二批)
北京市经济和信息化局
原文链接:https://jxj.beijing.gov.cn/zmhd/yjzj/202405/t20240515_3682301.html